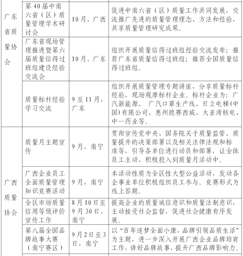
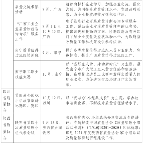
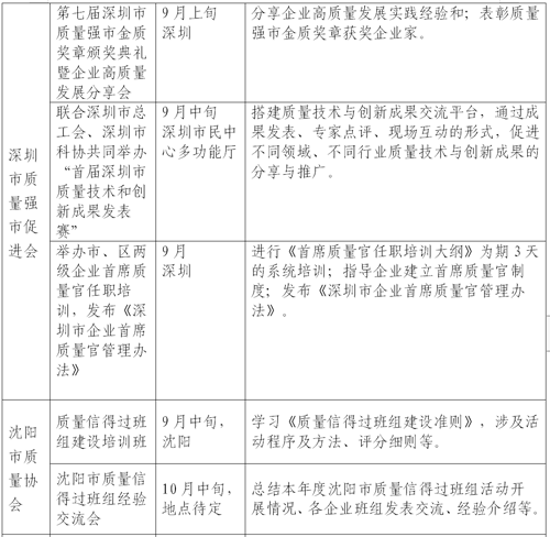
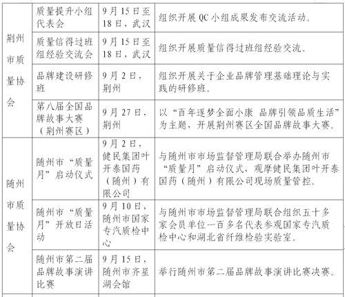
2020年全国质协系统工作会议暨“质量月”活动启动仪式在北京成功举行
2020年全国质协系统(质量强国工作委员会)工作会议暨全国“质量月”活动启动仪式于8月27日在北京中国质量大厦成功举行。国务院国资委、民政部社会组织管理局、中国质量协会及地方和行业质协有关负责同志出席会议并正式启动2020年全国质协系统“质量月”活动。
会议深入研讨了全国质协系统强化规范运作、携手推动高质量发展的有关工作规划与安排,公布了2020年全国质协系统“质量月”活动工作方案及系列活动安排,同期启动了全国企业员工全面质量管理知识竞赛活动,并发布了《中国制造业企业质量管理研究报告》。

中国质量协会会长贾福兴在会上发表《加强自身建设 发挥整体合力 协同开创质协工作新局面》的讲话,强调要站在当前的历史方位思考质量工作以及全国质协系统工作的未来,要求全国质协系统认清形势,坚定信心,直面困难挑战;求真务实,苦练内功,科学谋划社会组织高质量发展;同心同德,发挥合力,协同打造质协品牌,发挥更大作用。贾福兴会长最后勉励全国质协系统要坚持深化改革创新,团结一心,锐意进取,不断提升专业能力和服务水平,切实发挥社会组织参谋助手和桥梁纽带作用,在服务党和国家全局工作中进一步开创质量工作新局面!


全国“质量月”活动始于1978年,定于每年9月举行,是一项广泛动员全社会积极参与,旨在提高全民族质量意识,推动全面质量管理提升,有力促进经济社会实现高质量发展的群众性、全国性质量活动。中国质量协会作为国内最早主办、推广全国“质量月”活动的单位之一,在2020年全国“质量月”期间,将继续在有关政府部门指导下,深入贯彻质量强国战略,努力服务高质量发展,引领全国质协系统结合自身工作优势和特点,开展一系列活动。
今年的“质量月”活动以“高质量发展:疫情常态化背景下的坚守与突破为主题”。围绕这个主题,中国质量协会在“质量月”期间推出一系列质量宣传和质量提升活动,包括:全国企业员工全面质量管理知识竞赛、中国质量大讲堂、QC小组成果发表交流、质量技术与创新成果发表交流、国有企业质量提升培训、第八届全国品牌故事大赛、品牌创新成果发布、汽车行业用户满意度指数CACSI新闻发布会、第二届用户体验理论与实践研讨会、卓越绩效模式标杆学习、企业现场管理推进等。全国近30家地方、行业质协也举办了丰富多彩的“质量月”活动,欢迎广大组织和个人踊跃参加全国各地方、行业质协举办的各类“质量月”公益活动。
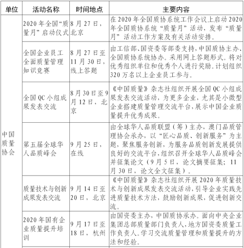
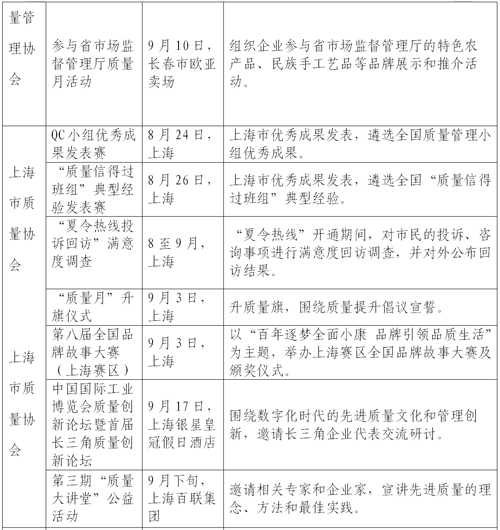
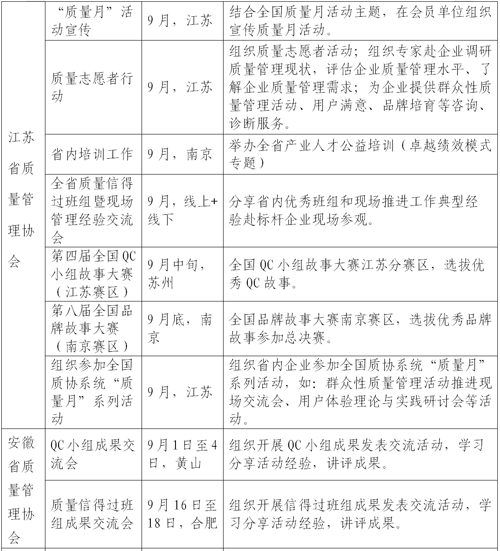
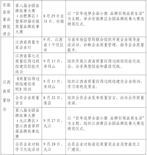
2020年全国质协系统“质量月”系列活动安排
























